口腔溃疡的福音:万博max官网朱麟勇、蒋欣泉、林秋宁等发展神奇胶水,光照五秒即刻修复
发布时间:2021-10-13 15:01:00

以口腔溃疡为代表的系列口腔黏膜病是临床常见病,常伴疼痛不适感且具有反复发作特点,严重影响患者的生活质量和身心健康。与体表皮肤不同,口腔黏膜处于一个持续湿润和高度活动的状态,不仅有舌头的运动、内源性唾液分泌、外源性食物冲刷,咀嚼、说话、吞咽、甚至面部表情变化都会对黏膜表面造成影响。这些复杂环境为口腔黏膜病局部外用药物治疗带来了极大的挑战,无论是溶液、粉末、软膏等局部制剂,常因口腔内停留时间短,无法达到理想的修复效果。理想的口腔黏膜局部修复材料除了要满足生物安全性和生物相容性等基本要求外,还应薄而有弹性,具有良好的湿性环境组织粘附性,能够抵抗液体冲洗和口腔运动,最大限度地减少患者的口腔不适感。

有一种在口腔环境下应用已久的材料—光固化齿科材料,其独特的单组份光固化不仅易于操作且过程精确可控,因此在牙科领域取得巨大成功。受此启发,万博max官网朱麟勇教授、林秋宁研究员团队与万博max官网口腔医学院蒋欣泉教授研究团队合作,提出使用光固化水凝胶粘合剂作为口腔黏膜修复材料。然而,构建齿科材料的光引发自由基聚合机制不能简单地嫁接到水凝胶粘合剂中应用于黏膜修复。一方面,自由基存在一定的生物毒性,会对粘膜造成进一步损伤;另一方面,自由基聚合存在氧阻聚问题,降低了材料的交联效率,这个问题在制备薄层水凝胶时尤为突出,甚至完全阻碍了水凝胶的形成。在前期工作中,该团队提出并发展了一类基于非自由基的光偶联反应(Adv. Mater. 2014, 26, 3912; Ad v. Mater. 2015, 27, 1647; Adv. Mater. 2016, 28, 2724; Nat. Commun. 2019, 10, 2060; Nat. Commun. 2021, 12, 1670; Sci. Adv., 2021, 7, eabg0628),通过光触发醛基与氨基的偶联反应,在形成水凝胶交联网络的同时使胶层锚定在组织表面,该水凝胶技术不仅克服了自由基体系的固有缺陷,而且具备优异的组织粘附特性。然而,醛基与氨基反应缓慢的动力学限制了其在潮湿和动态口腔环境中的应用。

基于此,该团队借鉴了体内蛋白亚硝基化(SNO化,一种蛋白翻译后修饰)反应具有瞬时完成的特点,发展了一种快速、非自由基的光偶联反应——光诱导巯基与亚硝基交联反应构建水凝胶粘合剂用于口腔黏膜修复(图1)。该水凝胶粘合剂由环状邻硝基苄基化合物修饰的透明质酸大分子单组份构成。光照时,环状邻硝基苄基化合物光释放巯基、亚硝基、醛基三个活性基团,其中巯基与亚硝基交联快速成胶,醛基则与组织表面的蛋白氨基键合实现胶层与组织的粘附固定。该非自由基光偶联反应规避了自由基聚合体系的氧阻聚问题,但交联速度可完全媲美自由基聚合体系(成胶时间<5s),所构建的水凝胶粘合剂具有薄(厚度<0.4 mm)、粘(组织粘合强度>40 kPa)、弹(140%形变范围内可任意循环拉伸)、可降解的特性,能够长效(超过24小时)保护粘膜伤口不受液体冲洗、口腔运动和摩擦等干扰。

1 快速、非自由基光偶联反应构建水凝胶粘合剂


该团队首先评价了环状邻硝基苄基化合物修饰的透明质酸光释放巯基、亚硝基、醛基活性基团的能力,并验证了光诱导巯基-亚硝基反应构建水凝胶的具体反应机制(图2)。进一步,该团队对水凝胶的成胶速度、成胶过程氧气敏感性以及水凝胶机械性能进行了全面的评价。结果表明,该水凝胶的交联速度可达秒级,与自由基聚合体系相当;但是与自由基聚合体系不同的是,该水凝胶的交联过程完全不受氧气干扰,因此能够制备完整的薄膜,并且其弹性、溶胀以及强度都能够适配口腔环境下的使用要求。

2光偶联反应构建水凝胶的交联机理以及性能表征。


为了评价水凝胶的粘附性能,该团队在浸入人工唾液的两块软组织之间使用该水凝胶进行粘接,水凝胶可负载数百倍自身重量的重物而不脱落,从而说明该凝胶可在口腔湿性环境下与黏膜组织间有效粘附。进一步将该水凝胶应用在大鼠舌上时,薄水凝胶层与湿性的舌头表面紧密粘合,能够抵抗舌部的反复拉伸而不脱落(3)

3水凝胶粘合剂的细胞相容性和组织粘附能力测试


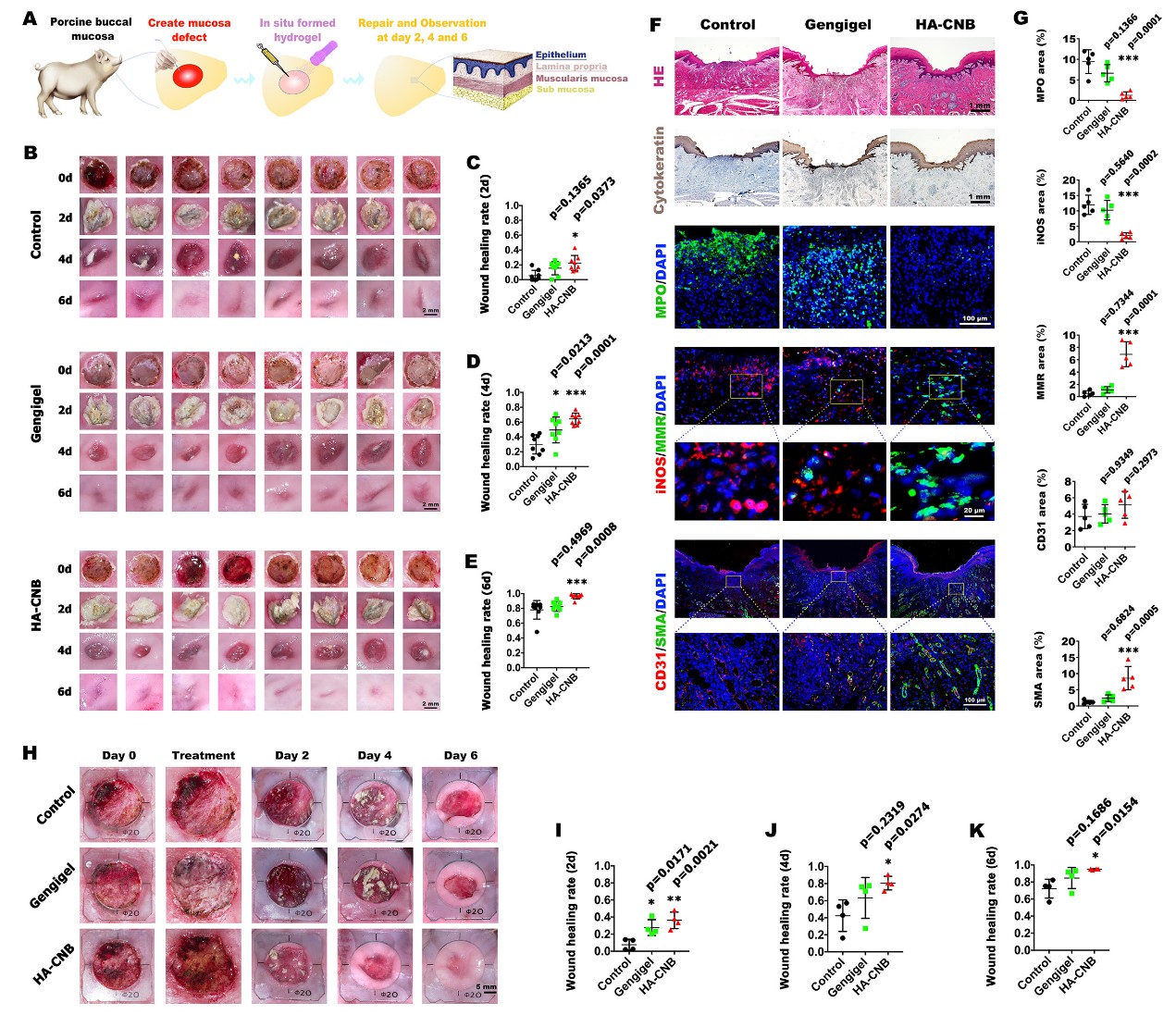
最后,该团队分别采用小动物(小鼠)和大动物(猪)的口腔黏膜缺损模型评价该水凝胶粘合剂的治疗效果,并以商品化透明质酸凝胶产品——Gengigel作为对照(该产品在大鼠口腔黏膜存留时间小于2小时)。与对照商品相比,该水凝胶粘合剂封闭后的黏膜缺损处细菌侵袭减少、炎性浸润细胞减少、细胞增殖加速。实验结果表明,透明质酸分子作为水凝胶粘合剂的主要成分长效停留在组织创面处,具有促进利于组织修复的M2型巨噬细胞极化的作用,使得黏膜缺损修复的微环境得以改善,组织创面愈合率大大增加。尤其是在猪口腔黏膜缺损直径达20 mm的创面,仅术后涂抹一次,便实现了早期(6天)快速愈合(图4)。综上,该新型水凝胶粘合剂具有简便的操作性,优异的湿性组织粘附力和适配的机械强度,可适应于口腔黏膜所处的复杂生理环境,为口腔黏膜病局部治疗提供了新材料与新策略,有望帮助患者摆脱口腔溃疡等疾病带来的困扰。

4 水凝胶粘合剂促进猪粘膜缺损的愈合


相关成果以“Promoting Oral Mucosal Wound Healing with a Hydrogel Adhesive Based on a Phototriggered S-Nitrosylation Coupling Reaction”为题发表在《Advanced Materials》上。万博max官网口腔医学院张文杰博士、万博max官网鲍丙坤博士、万博max官网口腔医学院江飞博士为论文共同第一作者,万博max官网林秋宁研究员、万博max官网口腔医学院蒋欣泉教授和万博max官网朱麟勇教授为论文通讯作者。